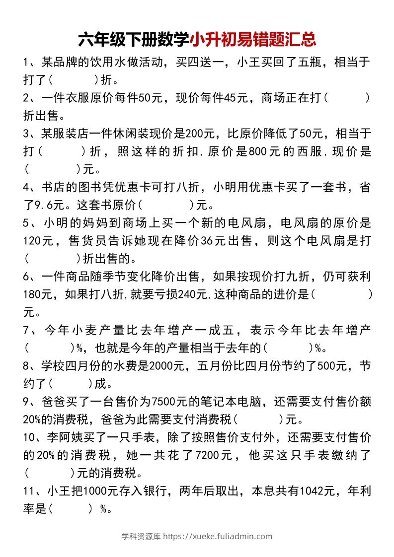
六年级下册数学小升初易错题汇总

六年级下册数学小升初易错题汇总-学科资源库
六年级下册数学小升初易错题汇总
此内容为付费资源,请付费后查看
10
立即购买
您当前未登录!建议登陆后购买,可保存购买订单
格式docx
页数13 页
大小902.44 KB
付费资源
图片[1]-六年级下册数学小升初易错题汇总-学科资源库
图片[2]-六年级下册数学小升初易错题汇总-学科资源库
图片[3]-六年级下册数学小升初易错题汇总-学科资源库

预览已结束,还剩10页未读,开通会员后可免费下载高清完整文档

© 版权声明
THE END
喜欢就支持一下吧
点赞5 分享