山东省泰安市2020年中考历史试题(空白卷)

山东省泰安市2020年中考历史试题(空白卷)-学科资源库
山东省泰安市2020年中考历史试题(空白卷)
此内容为付费资源,请付费后查看
10
立即购买
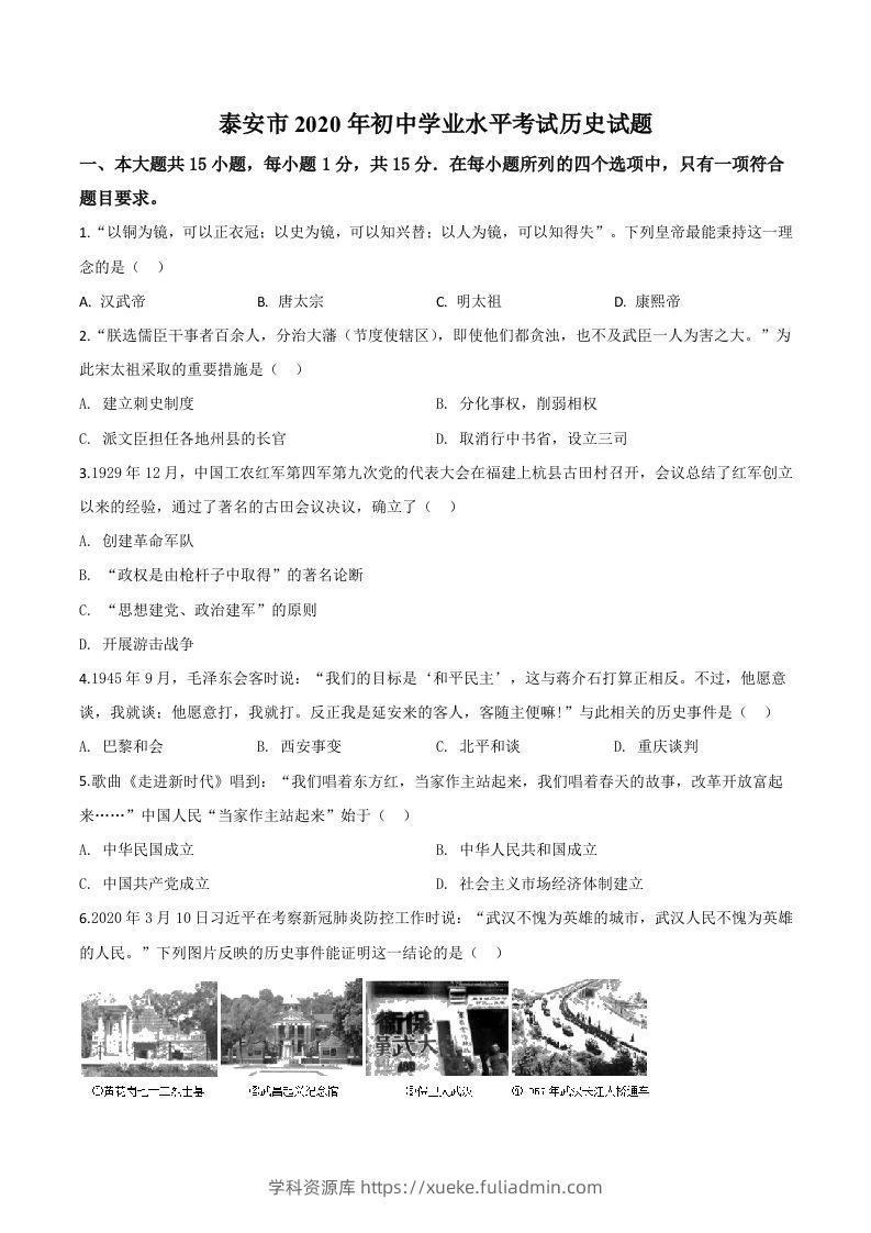
您当前未登录!建议登陆后购买,可保存购买订单
格式doc
页数8 页
大小587.00 KB
付费资源
图片[1]-山东省泰安市2020年中考历史试题(空白卷)-学科资源库

——预览已结束,还剩7页未读——
开通会员后可免费下载高清完整文档

© 版权声明
THE END
喜欢就支持一下吧
点赞5 分享