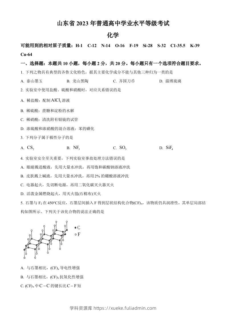
2023年高考化学试卷(山东)(空白卷)学科资源库11个月前发布关注私信51122023年高考化学试卷(山东)(空白卷)此内容为付费资源,请付费后查看¥10黄金会员免费钻石会员免费立即购买您当前未登录!建议登陆后购买,可保存购买订单格式docx页数11 页大小1.77 MB付费资源 ——预览已结束,还剩10页未读——开通会员后可免费下载高清完整文档 © 版权声明文章版权归作者所有,未经允许请勿转载。THE END高考真题 喜欢就支持一下吧点赞12 分享QQ空间微博QQ好友海报分享复制链接收藏