小升初数学易错题及答案解析

小升初数学易错题及答案解析-学科资源库
小升初数学易错题及答案解析
此内容为付费资源,请付费后查看
10
立即购买
您当前未登录!建议登陆后购买,可保存购买订单
格式pdf
页数5 页
大小161.35 KB
付费资源
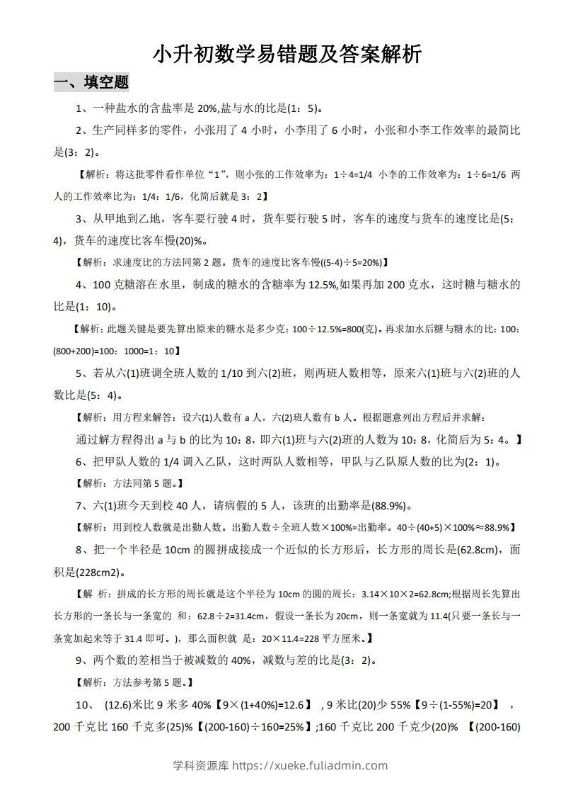
图片[1]-小升初数学易错题及答案解析-学科资源库
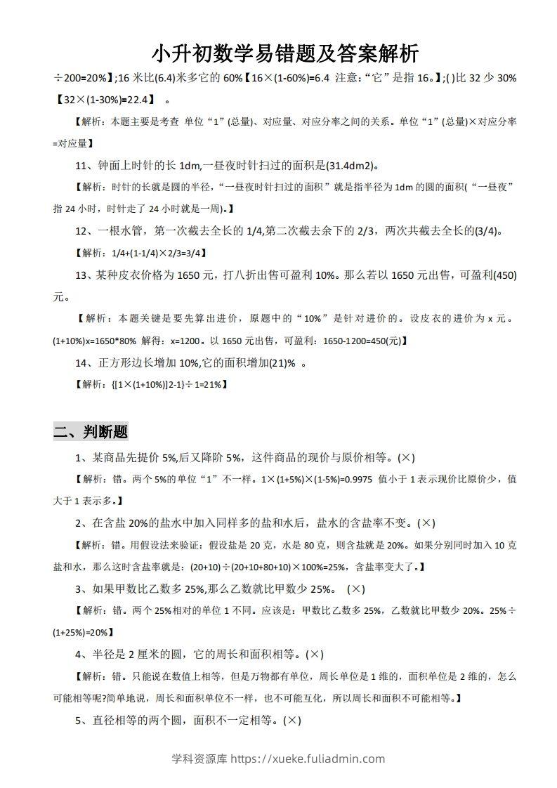
图片[2]-小升初数学易错题及答案解析-学科资源库

——预览已结束,还剩3页未读——
开通会员后可免费下载高清完整文档

© 版权声明
THE END
喜欢就支持一下吧
点赞11 分享