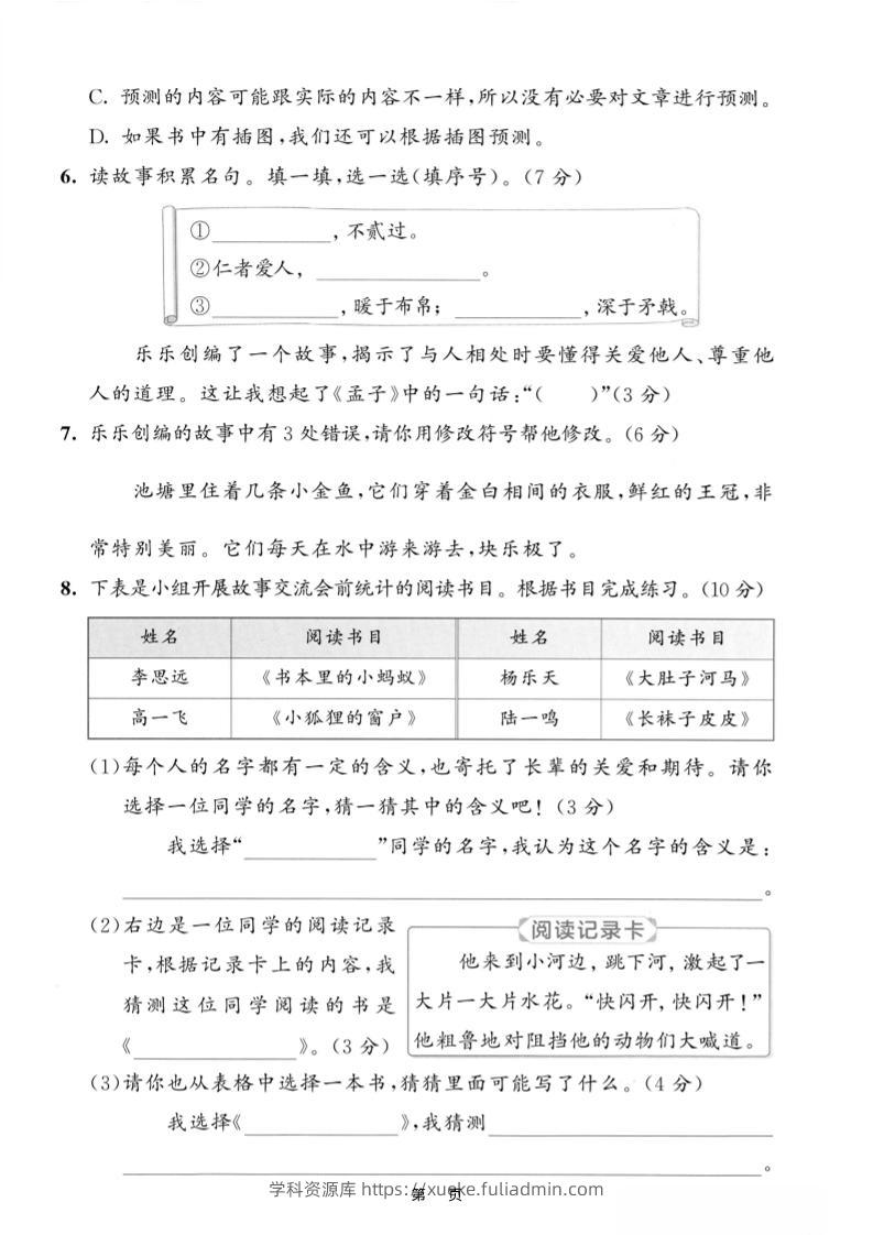
25三上语文第三单元情景测试卷(含答案5页)学科资源库7个月前发布关注私信45525三上语文第三单元情景测试卷(含答案5页)此内容为付费资源,请付费后查看¥10黄金会员免费钻石会员免费立即购买您当前未登录!建议登陆后购买,可保存购买订单格式pdf页数5 页大小4.17 MB付费资源 ——预览已结束,还剩3页未读——开通会员后可免费下载高清完整文档 © 版权声明文章版权归作者所有,未经允许请勿转载。THE END小学语文 喜欢就支持一下吧点赞5 分享QQ空间微博QQ好友海报分享复制链接收藏